大乐透
大乐透
大乐透概况
大乐透简介
现任领导
历任领导
组织机构
各类委员会
师资队伍
在岗教师
导师队伍
荣休教师
学院招聘
党建工作
规章制度
党建动态
工会工作
学科建设
一流学科
一流本科
硕士点
博士点
博士后流动站
科研工作
学术交流
学术成果
科研机构
教育教学
本科生教育
研究生教育
学生工作
学团组织
规章制度
学团活动
就业指导
校友工作
科研工作
THIS NAME
学术交流
学术成果
科研机构
学术交流
当前位置:
大乐透
>>
科研工作
>>
学术交流
>> 正文
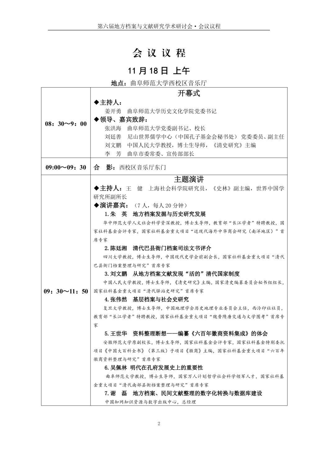
会议议程丨第六届地方档案与文献研究学术研讨会
发布日期:2023-11-15 作者: 来源: 点击:
上一条:
主题演讲:第六届地方档案与文献研究学术研讨会
下一条:
洙泗讲堂之胡炜权:从倭商、漂流民和被掳人看十五世纪...
【
关闭
】